Not trying to start a tangent, but I would LOVE for someone to take this one. Move box green to box orange, while eliminating some of the unneeded paths along the way. As much compression of the orange box as possible is massive (this assumes a completely external controller). The dips are in I$'s FSSK/FEXT thread. If you need me to post the URL, I would update. The work is directly tied to this effort (or at least a derivative of it)
CommonSense: matrix LCR meter with a HID interface
- lot_lizard
- Location: Minnesota
- Main keyboard: Indy SSK Model MF
- Main mouse: Logitech Anywhere MX
- Favorite switch: Beamspring
- DT Pro Member: -
- DMA
- Location: Seattle, US
- Main keyboard: T420
- Main mouse: Trackpoint
- Favorite switch: beamspring
- DT Pro Member: NaN
- Contact:
- wcass
- Location: Columbus, OH, USA
- Main keyboard: ibm model m
- Main mouse: kensington expert mouse
- Favorite switch: buckeling spring
- DT Pro Member: 0185
I had two PCBs made (by OshPark) - each has 4 electrode pairs of different design; one is a copy of IBM's design as the control. The IBM reads 8.5 pF in "open" and 12 pF in "closed".HuBandiT wrote: Sorry, I meant do you have info on the electrical difference between using the capacitors in capacitive keyboards one polarity vs the other polarity.
I am having a strong inkling to have a go at this with Microchip PIC microcontrollers, but I don't have a distilled design yet, and I wouldn't want to piss with other people's private parts onto the high voltage lines so to say. If however you guys feel experimentative enough, I could be interested in having a go.
But first off, do we know the capacitance figures (on/off, or at least a range) we are working with?
i have some pictures around here somewhere. was planning on writing something up soon.

- DMA
- Location: Seattle, US
- Main keyboard: T420
- Main mouse: Trackpoint
- Favorite switch: beamspring
- DT Pro Member: NaN
- Contact:
I've read your thread but for some reason thought that you didn't do full-scale experiments and just went with IBM design in the end. Was it in a separate topic? Wanna see!
Are you sure it's not 3.5 vs 12pF? That would explain what I see. I see signal amplitude from "open" switch being about quarter of the "closed" on the scope.
DO WANT
Update: Staying Well Grounded. See Fig. 15 - and also the document as a whole is a good one.
Off to make a separate analog ground.
- wcass
- Location: Columbus, OH, USA
- Main keyboard: ibm model m
- Main mouse: kensington expert mouse
- Favorite switch: buckeling spring
- DT Pro Member: 0185
These experiments are new. the second set of 4 switches came in Monday's mail.
I used an el-cheapo multi-meter. I don't have a scope. I would be happy to send a copy of the PCBs off for someone to scope.Are you sure it's not 3.5 vs 12pF? That would explain what I see. I see signal amplitude from "open" switch being about quarter of the "closed" on the scope.
I updated the earlier post with a picture of PCB and my test rig.
- DMA
- Location: Seattle, US
- Main keyboard: T420
- Main mouse: Trackpoint
- Favorite switch: beamspring
- DT Pro Member: NaN
- Contact:
Chapter XXVII, in which protagonist discovers current-limiting resistors.
Yay, cypress thought about us, and put 5.6kOhm (on average) resistors into the pin drive cicuitry, which can be shorted out if not needed. The picture becomes much nicer (which is not a surprise, they limit pin current to less than 1mA) Nice.
Next is reimplementing scanning ADC using both on-chip SAR ADCs and not using interrupts. Should make it 4 times faster (right now all 8 columns are scanned no matter if the pin is tied to the ground or not).
Yay, cypress thought about us, and put 5.6kOhm (on average) resistors into the pin drive cicuitry, which can be shorted out if not needed. The picture becomes much nicer (which is not a surprise, they limit pin current to less than 1mA) Nice.
Spoiler:
-
HuBandiT
- Location: Budapest, Hungary
- Main keyboard: notebook built-in with goodness between G, H and B
- Main mouse: pointing stick with a red dot, between G, H and B
- Favorite switch: (newbie - jury is still out)
- DT Pro Member: 0123
Would you have enough (spare) paraphenalia laying around to send out a full testing kit to me? I don't actually have any capsense parts. (Although I recall I do have a Keytronic KB 5153 laying around somewhere, and it sounded suspiciously spring-clicky as I recall...)
-
HuBandiT
- Location: Budapest, Hungary
- Main keyboard: notebook built-in with goodness between G, H and B
- Main mouse: pointing stick with a red dot, between G, H and B
- Favorite switch: (newbie - jury is still out)
- DT Pro Member: 0123
Exciting!
- DMA
- Location: Seattle, US
- Main keyboard: T420
- Main mouse: Trackpoint
- Favorite switch: beamspring
- DT Pro Member: NaN
- Contact:
El cheapo scope is $20 including shipping.
Which is not significantly more than shipping PCBs across USA.
And the scope is the ultimate debugging tool, especially in analog world. I mean it's not a single-use thing, your other project will also benefit from it (F.E. it's very useful sometimes to see the waveform of power consumption of the circuit - you just need to put a small resistor into power rail, and connect the scope across it).
Those pictures are from DDS140 - which is $100. It has twice the bandwith of DDS120, but for this application 20MHz is more than enough.
It also has logic analyzer plugin(sold separately) - but that's also of limited use (though it would saved me a lot of time with understanding the original 122key controller).
[update] wcass, can you try to simulate a via on the IBM replica pads? Like drill it and fill with tin (will need to polish it somehow not to create any bumps..)
Do vias cost extra, btw? It seems like they don't - but drilling obviously requires resources, and if you'll want it peppered with holes it should cost extra, methinks.
Because if they don't - I'd go with 5 vias per pad and make them a bit shorter (make more space between dots and the pads. May be even make them square). This will provide a hefty boost to closed key capacitance - it may well do so for open one too, but would it be too much boost needs to be figured out experimentally.
- DMA
- Location: Seattle, US
- Main keyboard: T420
- Main mouse: Trackpoint
- Favorite switch: beamspring
- DT Pro Member: NaN
- Contact:
Update/request:
I've noticed that by cutting one trace and making a small bridge wire one can connect very close to the place where analog and digital grounds of a SoC are joined together. So I'm resoldering the sense part tomorrow into a more decoupled version. Not today, because scraping off the _area_ of a solder mask (as opposed to scratching it. Need good contact there!) near 0603(?) SMD caps with x-acto knife is a surprisingly long and stressful business. Will also finally put the board LED side _from_ PCB.
Will post some more scope porn then - hope those will show there's no spurious peaks anymore!
Examination of the IBM controller reveals that the sense lines are outlined by a nice, bold ground trace. PCB seems to be also laid out that way. I cannot observe enough of it though and don't want to take it apart in fear that it will take like 2 days to put it back.
So, if anyone has such a PCB laying around, I would very much like to see the pictures, front and back, with closeup of the connector from both sides. I want to figure out if it worth connecting all 3 to the A/D ground point or the driving-side one can be connected directly to the ground at the USB entry point (A/D ground junction is _behind_ the chip if you're looking from the USB socket side, so there should be less switching noise on it).
..and then to dual-ADC design, to push the scan rate above 1kHz for 16x8 matrix.
It is interesting, btw, how scan rates are calculated, traditionally? full matrix scans per second, or keys per second?
Yeah, yeah, I've read too much of cisco docs - those guys will write "400Mbits/s" for a 100Mbps FD ring and will not even blink. But still - which method is used?
I've noticed that by cutting one trace and making a small bridge wire one can connect very close to the place where analog and digital grounds of a SoC are joined together. So I'm resoldering the sense part tomorrow into a more decoupled version. Not today, because scraping off the _area_ of a solder mask (as opposed to scratching it. Need good contact there!) near 0603(?) SMD caps with x-acto knife is a surprisingly long and stressful business. Will also finally put the board LED side _from_ PCB.
Will post some more scope porn then - hope those will show there's no spurious peaks anymore!
Examination of the IBM controller reveals that the sense lines are outlined by a nice, bold ground trace. PCB seems to be also laid out that way. I cannot observe enough of it though and don't want to take it apart in fear that it will take like 2 days to put it back.
So, if anyone has such a PCB laying around, I would very much like to see the pictures, front and back, with closeup of the connector from both sides. I want to figure out if it worth connecting all 3 to the A/D ground point or the driving-side one can be connected directly to the ground at the USB entry point (A/D ground junction is _behind_ the chip if you're looking from the USB socket side, so there should be less switching noise on it).
..and then to dual-ADC design, to push the scan rate above 1kHz for 16x8 matrix.
It is interesting, btw, how scan rates are calculated, traditionally? full matrix scans per second, or keys per second?
Yeah, yeah, I've read too much of cisco docs - those guys will write "400Mbits/s" for a 100Mbps FD ring and will not even blink. But still - which method is used?
-
HuBandiT
- Location: Budapest, Hungary
- Main keyboard: notebook built-in with goodness between G, H and B
- Main mouse: pointing stick with a red dot, between G, H and B
- Favorite switch: (newbie - jury is still out)
- DT Pro Member: 0123
I'm pretty sure those are full-keyboard scan frequencies; otherwise, when people quote 100-200-400 Hz figures, if those would be 100-200-400 keys per second, then - dividing by 100 as a ballpark figure - that would come out to 1-2-4 Hz per full keyboard scan. Which I am pretty certain would be not enough for any reasonably competent typist, and therefore not stay long in the market.
- DMA
- Location: Seattle, US
- Main keyboard: T420
- Main mouse: Trackpoint
- Favorite switch: beamspring
- DT Pro Member: NaN
- Contact:
Well.. A column cycle of the IBM model F keyboard is about 3ms. 48ms per keyboard, then. 20 scans per second. Which is closer to 4Hz than to 1000Hz - and yet they still stay in the market.
Model F controllers were built on i8049@5MHz - that's about 5MIPS. IBM Beamsprings were built on 6805@4MHz it seems - that's about 2 MIPS. So they were likely to be even more sluggish, but I didn't notice much complains about beamspring keyboards around here.
On an interesting note - looks like 5291 didn't even have any controller inside it - just driving and sensing circuitry. That would explain the strange protocol between the controller and sensing chip. It seems too complex for the same-pcb data line.
- DMA
- Location: Seattle, US
- Main keyboard: T420
- Main mouse: Trackpoint
- Favorite switch: beamspring
- DT Pro Member: NaN
- Contact:
TIL that the ground around model F's connector is laid out in a very interesting way.
Ground traces re quite thick - ~4x signal wires, ~2x thicker than +5V.
Around the sense lines there's actually 3 ground buses: one just above the connection points, one in parallel on the other side of the PCB, and then there's 2 traces connecting both sides of those to the drivers' ground bar (towards which is towards the top of the picture).
But that's not all. The chassis connecting pad only connected to _outer_ of two ground wires coming to the matrix, by the separate trace. And the other end of the pad is connected to +5V by a rather large capacitor (looks electrolytic! Can't understand markings on it, though
). If I understand the message correctly, that means IBM wanted to keep high-frequency stuff on that ground, while decoupling the lower frequencies. Need to actually find some time to read Howard Johnson. Probably not worth it for one-off project though - almost 400 pages, after all.
Anyway. All this analog shit is much harder than it looks, it seems. Since this is not a mass-market product - monte-carlo design methods are fine. So there will proably be a "measure once, cut twice" setting in a controller if one wants faster readouts and is willing to pay with readout stability
That's all for today - will solder the controller back to the board, do a smoke test and off to bed.
..I miss model F being my daily driver. The controller is good enough for private use, but yeah, to make it reproducible requires much higher code/physical design quality. AEKII is not that bad.. but it's no IBM. Coworkers are grateful for me switching away from buckling springs though
Update: self-test is green, reboot is.. good!
Controller survived a whole lot of abuse without much apparent damage. White nail polish base, if you wonder, is "pins with capacitors on them, do not use".
The results are not much better though: Spikes aren't gone, nope. Larger bypass capacitor on Vref also doesn't seem to help - though it's and electrolytic cap, may not be good enough.
And here's the stuff you have to work with: This will probably get better with proper PCB design though. And something which looks more like a cable, kekekeke.
Update2: larger cap on Vref actually helps!
Ground traces re quite thick - ~4x signal wires, ~2x thicker than +5V.
Around the sense lines there's actually 3 ground buses: one just above the connection points, one in parallel on the other side of the PCB, and then there's 2 traces connecting both sides of those to the drivers' ground bar (towards which is towards the top of the picture).
But that's not all. The chassis connecting pad only connected to _outer_ of two ground wires coming to the matrix, by the separate trace. And the other end of the pad is connected to +5V by a rather large capacitor (looks electrolytic! Can't understand markings on it, though
Anyway. All this analog shit is much harder than it looks, it seems. Since this is not a mass-market product - monte-carlo design methods are fine. So there will proably be a "measure once, cut twice" setting in a controller if one wants faster readouts and is willing to pay with readout stability
That's all for today - will solder the controller back to the board, do a smoke test and off to bed.
..I miss model F being my daily driver. The controller is good enough for private use, but yeah, to make it reproducible requires much higher code/physical design quality. AEKII is not that bad.. but it's no IBM. Coworkers are grateful for me switching away from buckling springs though
Update: self-test is green, reboot is.. good!
Controller survived a whole lot of abuse without much apparent damage. White nail polish base, if you wonder, is "pins with capacitors on them, do not use".
The results are not much better though: Spikes aren't gone, nope. Larger bypass capacitor on Vref also doesn't seem to help - though it's and electrolytic cap, may not be good enough.
And here's the stuff you have to work with: This will probably get better with proper PCB design though. And something which looks more like a cable, kekekeke.
Update2: larger cap on Vref actually helps!
-
tigpha
- Location: United Kingdom
- Main keyboard: IBM Bigfoot + Arduino
- Main mouse: Kensington Orbit Trackball
- Favorite switch: IBM Model F buckling spring
- DT Pro Member: -
Will this be of help? It's an IBM PC-XT version. I can try to scan the Bigfoot PCB too, if time allows.DMA wrote: So, if anyone has such a PCB laying around, I would very much like to see the pictures, front and back, with closeup of the connector from both sides. I want to figure out if it worth connecting all 3 to the A/D ground point or the driving-side one can be connected directly to the ground at the USB entry point (A/D ground junction is _behind_ the chip if you're looking from the USB socket side, so there should be less switching noise on it).
- DMA
- Location: Seattle, US
- Main keyboard: T420
- Main mouse: Trackpoint
- Favorite switch: beamspring
- DT Pro Member: NaN
- Contact:
Thanks, it does help. F122 is different though - it has ground plane on both sides of sense lines. Probably because it's larger.
But seeing different examples of the mostly same design allows to understand it better, so this was more valuable even.
Is the dark stuff corrosion? If it is - does that keyboard even work?
Bigfoot PCB would be nice to see but only because bigfoots seemingly don't have a controller, only drive/sense parts. At least it looks like that from the schematics on kbdbabel.
One more interesting thing about XT PCB - I can't find any calibration pads. F122 has it somewhere around right Ctrl. Looks like a small square thing between normal keys.
Update: Found it! It's between F keys and the control - piece of sense line going nowhere.
-
tigpha
- Location: United Kingdom
- Main keyboard: IBM Bigfoot + Arduino
- Main mouse: Kensington Orbit Trackball
- Favorite switch: IBM Model F buckling spring
- DT Pro Member: -
Glad to be of service. I'd like to see scans of an F122 PCB to see the differences.
Yes, I think it's cupric oxide. The solder mask must have pinholes that exposed the copper to air. This PCB is from a keyboard that was worse for wear, and must have been flooded at some point. I have no idea if it works at all. I'm salvaging parts from that one to donate to the siXTyPerCent I'm designing.
There's not a lot different in the Bigfoot matrix layout, the style resembles the PC-XT layout quite closely, except that the PC-XT matrix is 8x8, whereas the Bigfoot is 16x4, if I recall correctly. The PC-XT and Bigfoot only differ in that the controller chip is simpler since it demultiplexes the address lines and strobe lines. The square silver capsense chip is probably very similar.
Ah, I see it too, but I don't believe it's what you think it is. You will notice that all traces end in that way. I guess that the column and row traces all cross each other, and that these crossings have to be an equal number. You might be able to see, along the position of the space bar, that there are similar "dangling" ends on the column traces on the other side of the PCB, that cross the bottom horizontal trace.
I think that one of the Bigfoots has a calibration pad, which looks very much like the others except that there is no corresponding key matching its position. The keyboard in question is my main driver at home, so it may be a while before I pull it apart again, unfortunately.
- wcass
- Location: Columbus, OH, USA
- Main keyboard: ibm model m
- Main mouse: kensington expert mouse
- Favorite switch: buckeling spring
- DT Pro Member: 0185
That little trace to nowhere is ... every row crosses every column exactly one time. This is true for all IBM model F. I'll post pictures of 122, AT, and Kishsaver when I get home.
-
tigpha
- Location: United Kingdom
- Main keyboard: IBM Bigfoot + Arduino
- Main mouse: Kensington Orbit Trackball
- Favorite switch: IBM Model F buckling spring
- DT Pro Member: -
Thanks for that Wcass, it seems that you confirm my naive intuition about each row and column have to cross according to some rule.
And thanks for offering more images too.
And thanks for offering more images too.
- DMA
- Location: Seattle, US
- Main keyboard: T420
- Main mouse: Trackpoint
- Favorite switch: beamspring
- DT Pro Member: NaN
- Contact:
I'm writing this post using the
===
Well, I tried.. after the above line backspace produced all F-keys pressed together
Anyway. I have good news.
The ringing was generated by impedance mismatch between the (driving line + grounded sense line) and the driving pin.
After reconfiguring the pins to "resistive pulldown" and doing some other stuff on the side so that the pulldown resistor can be disconnected by CPU signal looks like this:
Still, backspace lights even F1 sometimes, and left alt sometimes mometratily triggers things up to F24 and numlock.
So. Strong drive + tuned resistors on sense lines should bring the false positive rates down, but debouncing will still be needed. Will try to test dual-ADC non-pin-wasting design over the weekend, see if scan rate can be brought higher than 2kHz so there's enough time budget for debouncing.
===
Well, I tried.. after the above line backspace produced all F-keys pressed together
Anyway. I have good news.
The ringing was generated by impedance mismatch between the (driving line + grounded sense line) and the driving pin.
After reconfiguring the pins to "resistive pulldown" and doing some other stuff on the side so that the pulldown resistor can be disconnected by CPU signal looks like this:
Spoiler:
So. Strong drive + tuned resistors on sense lines should bring the false positive rates down, but debouncing will still be needed. Will try to test dual-ADC non-pin-wasting design over the weekend, see if scan rate can be brought higher than 2kHz so there's enough time budget for debouncing.
- DMA
- Location: Seattle, US
- Main keyboard: T420
- Main mouse: Trackpoint
- Favorite switch: beamspring
- DT Pro Member: NaN
- Contact:
I'm out of macrocells (whatever that is). And there's no chip with more of those!
It looked like this on previous step. It used 40% of macrocells available on the chip.
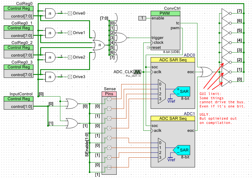
Then I tried to use both ADCs. It escalated quickly - next wanted to push column reading, including pin management, to hardware in an attempt to reduce duty cycle (I'm still hoping that readouts will be calmer if given more time for the matrix to settle down).
Also laid the ground for 32-drive-element matrix - though this wasn't the culprit. Now it doesn't compile - requires 207 macrocells out of 192.
So will need to sacrifice something.
Also it looks like dual-ADC PSoC5 is $12+. I remember people objecting to $10 per MCU, so probably all this dual-ADC idea isn't worth pursuing.
Update: trying to make the dual ADCs with a single sequencer.
Doesn't work so far - but shorting out SoC to EoC produces 1us pulse, so there's a good chance achieving pretty low duty cycle, limited only by pulse rise time (and this can be made shorter with better impedance matching).
It looked like this on previous step. It used 40% of macrocells available on the chip.
Then I tried to use both ADCs. It escalated quickly - next wanted to push column reading, including pin management, to hardware in an attempt to reduce duty cycle (I'm still hoping that readouts will be calmer if given more time for the matrix to settle down).
Also laid the ground for 32-drive-element matrix - though this wasn't the culprit. Now it doesn't compile - requires 207 macrocells out of 192.
So will need to sacrifice something.
Also it looks like dual-ADC PSoC5 is $12+. I remember people objecting to $10 per MCU, so probably all this dual-ADC idea isn't worth pursuing.
Update: trying to make the dual ADCs with a single sequencer.
Doesn't work so far - but shorting out SoC to EoC produces 1us pulse, so there's a good chance achieving pretty low duty cycle, limited only by pulse rise time (and this can be made shorter with better impedance matching).
Last edited by DMA on 27 Jun 2016, 18:15, edited 1 time in total.
- lot_lizard
- Location: Minnesota
- Main keyboard: Indy SSK Model MF
- Main mouse: Logitech Anywhere MX
- Favorite switch: Beamspring
- DT Pro Member: -
Not saying it is worth pursuing (because of value versus inflation), but people need to dial down the cost objections. This is already substantially cheaper than any other solution. If we can provide excellence, that is the goal. You do what you feel makes the most "Capsense". What you are putting together on paper shatters anything we have to date. Even if the cost is similar, but the results are better, you would have zero objections
- DMA
- Location: Seattle, US
- Main keyboard: T420
- Main mouse: Trackpoint
- Favorite switch: beamspring
- DT Pro Member: NaN
- Contact:
I was lucky today.
(note: blue stuff goes into the matrix, yellow stuff goes out of it!)
I accidentally cheap-o-scope to 50ms (whatever that means. It usually is at 50us at most) and lo! The macroscopic worldview! Look as the key beautifully flies towards the sense card! And here's the full keypress - seventy five milliseconds, roundtrip. I was able to make it as short as 45ms - but I'm too lazy to redo all the texts and arrows. Lots of attempts to the shortest keypress failed to register though. Look at that in details!
And it's not like that's an exception. It happens every motherfucking time.
And this is what happens when you take a 4-key chord. What a nice, smooth picture!
Look how they bomb the PCB
And fly away
But that's a chord. Surely things will be better if you press them more slowly?
And that's all happens on pulled-down rows, mind you.
Luckily, this doesn't spread to adjacent rows. At least not next to the one I have a test point soldered.
Bottom line: I don't know how xwhatsit actually managed to detect keys reliably.
But it may just be my particular instance of the F-122.
So need a bit of community help.
If you have something more agilent'ey (even single channel will do, but double-channel is double the fun!), xwhatsit's controller and will to help - hook the scope to one(two) of the sense lines, set sceen ~200ms wide, set trigger to single-shot "just above the keypress level" and click. Go for the shortest one! Post screenshots. Would be especially interesting to get a recording from two lines running close to each other. Best will probably be lines 3 and 4 from the center (pins 7 and 8 from the left of the ribbon (keyboard laying as it usually would), if i'm counting correctly). They are best because they ride far from the ground, yet very close to each other - and it's a very long commute
I do have an XT keyboard - but from what I heard F-122 is a bitchiest of them all, so would prefer to work from the worst case, to automagically cover the easy ones.
P.S.: A good lab is a must. But damn those lab weapons are expensive! $11 per solder tip! $1500 per soldering station (and that's not even considered expensive soldering station)! A good scope is several thousand dollars! Teh horror! TEH HORROR!
Update: due to a bug in code I didn't tie the sense lines back to the ground. So all you saw here, gentlemen, was a thing called "ground bounce" (not exactly ground bounce, but looks very similar).
Changing hardware and software at once leads to all sorts of strange bugs. This one almost got me replacing the controller. I was really afraid that I've fried it somehow.
(note: blue stuff goes into the matrix, yellow stuff goes out of it!)
I accidentally cheap-o-scope to 50ms (whatever that means. It usually is at 50us at most) and lo! The macroscopic worldview! Look as the key beautifully flies towards the sense card! And here's the full keypress - seventy five milliseconds, roundtrip. I was able to make it as short as 45ms - but I'm too lazy to redo all the texts and arrows. Lots of attempts to the shortest keypress failed to register though. Look at that in details!
Spoiler:
Spoiler:
Luckily, this doesn't spread to adjacent rows. At least not next to the one I have a test point soldered.
Bottom line: I don't know how xwhatsit actually managed to detect keys reliably.
But it may just be my particular instance of the F-122.
So need a bit of community help.
If you have something more agilent'ey (even single channel will do, but double-channel is double the fun!), xwhatsit's controller and will to help - hook the scope to one(two) of the sense lines, set sceen ~200ms wide, set trigger to single-shot "just above the keypress level" and click. Go for the shortest one! Post screenshots. Would be especially interesting to get a recording from two lines running close to each other. Best will probably be lines 3 and 4 from the center (pins 7 and 8 from the left of the ribbon (keyboard laying as it usually would), if i'm counting correctly). They are best because they ride far from the ground, yet very close to each other - and it's a very long commute
I do have an XT keyboard - but from what I heard F-122 is a bitchiest of them all, so would prefer to work from the worst case, to automagically cover the easy ones.
P.S.: A good lab is a must. But damn those lab weapons are expensive! $11 per solder tip! $1500 per soldering station (and that's not even considered expensive soldering station)! A good scope is several thousand dollars! Teh horror! TEH HORROR!
Update: due to a bug in code I didn't tie the sense lines back to the ground. So all you saw here, gentlemen, was a thing called "ground bounce" (not exactly ground bounce, but looks very similar).
Changing hardware and software at once leads to all sorts of strange bugs. This one almost got me replacing the controller. I was really afraid that I've fried it somehow.
Last edited by DMA on 30 Jun 2016, 23:38, edited 1 time in total.
- hbar
- Location: Germany
- Main keyboard: ħα
- Main mouse: ħα
- Favorite switch: Campagnolo Ergopower
- DT Pro Member: -
$1500 gets you quite a bit of a soldering station. Mine was in the ballpark of $300 with a reasonable collection of tips (6 or 7) and is the best I've ever used (PACE, which I find much better than Weller, Ersa, etc.). OK, it doesn't do through-the-hole desoldering, hot-air reflow, or nitrogen, but you don't usually need these: whoever wants to work with through-the-hole deserves it, hot-air reflow is a must for BGAs and LFCSPs only and a good-quality hot-air gun will do the job, and nitrogen can be added to mine if needed (at a price, of course).
I have to admit that I only ever use two of my tips: one with a cavity ("micro-wave") for QFPs and TSSOPs with a pitch 0.65mm or smaller, and a medium-sized flat style tip for everything else, down to 0402.
A good scope is quite expensive, but a RedPitaya is quite a good option if you're on a budget and can do without those hardware controls. I replaced my Fluke ScopeMeter with one a while ago and haven't looked back.
ħ
I have to admit that I only ever use two of my tips: one with a cavity ("micro-wave") for QFPs and TSSOPs with a pitch 0.65mm or smaller, and a medium-sized flat style tip for everything else, down to 0402.
A good scope is quite expensive, but a RedPitaya is quite a good option if you're on a budget and can do without those hardware controls. I replaced my Fluke ScopeMeter with one a while ago and haven't looked back.
ħ
- DMA
- Location: Seattle, US
- Main keyboard: T420
- Main mouse: Trackpoint
- Favorite switch: beamspring
- DT Pro Member: NaN
- Contact:
I was made aware of jcb yesterday. One of the members of this forum is seriously ill with solder station hoarding
But that was strictly whining
..also for $300 ("diagnostic kit") one can buy 3 of my cheap-o-scopes. and you will need case for that
- DMA
- Location: Seattle, US
- Main keyboard: T420
- Main mouse: Trackpoint
- Favorite switch: beamspring
- DT Pro Member: NaN
- Contact:
Found a bug where I left the sense line untied from the ground. Fixed. It mostly works now.
There is a problem. It is called "the backspace key".
The Force is strong in this one.
Will try to make pulses shorter and give it time to settle down.
Also would be fun to drive the matrix thru the rows and see what happens. Nothing good, I suspect. But still, FOR !!SCIENCE!!
Will try to make pulses shorter and give it time to settle down.
Also would be fun to drive the matrix thru the rows and see what happens. Nothing good, I suspect. But still, FOR !!SCIENCE!!
- DMA
- Location: Seattle, US
- Main keyboard: T420
- Main mouse: Trackpoint
- Favorite switch: beamspring
- DT Pro Member: NaN
- Contact:
So that you know I'm not abandoned this yet:
Spent almost 2 weeks banging me head on the dual-ADC version.
Fuck it, not going there.
Stashed the, for the lack of a better word, results. Just in case, you know.
Back to scanning ADC.
Meanwhile had this idea to drive rows and listen at the columns. Signal is surprisingly good. Can't read it properly though - and the problem is not noise, it's - again, looking at amount of ground around those columns, surprisingly - crosstalk.
Snapped pictures of every column's response to figure out if there's any time can be squeezed out of the single ADC.
Turns out I was starting the scan too soon. Put PWM between driving the column up and starting conversion. Turns out PWM cannot delay for less than 3us. Good enough in my case.
But why cypress doesn't just have a "delay X clock pulses" primitive is beyond me. You have to use PWM (or possibly a down counter?) for that.
Good news is that scanning is done by hardware, MCU can do something else at this time (like reading the results of previous column scan).
Looking at my F122's PCB I think the response can be greatly enhanced by shorting the ground traces between columns to the ground wire which goes to the controller. Because it's basically one looooong trace going around all those columns. Carries all the charge.
Interlaced scanning can help there - because of all those other columns forming a huuuuge capacitor between that ground trace and the "true" "ground" (let's leave the question of existence of such a thing to philosophers).
But sacrificing half of the scan rate makes me *frumple*.
PS: Funny thing is the crosstalk only affect keys to the left of the key pressed. Probably that ground trace's resistance to the left is lower than to the right.
Spent almost 2 weeks banging me head on the dual-ADC version.
Fuck it, not going there.
Stashed the, for the lack of a better word, results. Just in case, you know.
Back to scanning ADC.
Meanwhile had this idea to drive rows and listen at the columns. Signal is surprisingly good. Can't read it properly though - and the problem is not noise, it's - again, looking at amount of ground around those columns, surprisingly - crosstalk.
Snapped pictures of every column's response to figure out if there's any time can be squeezed out of the single ADC.
Spoiler:
But why cypress doesn't just have a "delay X clock pulses" primitive is beyond me. You have to use PWM (or possibly a down counter?) for that.
Good news is that scanning is done by hardware, MCU can do something else at this time (like reading the results of previous column scan).
Looking at my F122's PCB I think the response can be greatly enhanced by shorting the ground traces between columns to the ground wire which goes to the controller. Because it's basically one looooong trace going around all those columns. Carries all the charge.
Interlaced scanning can help there - because of all those other columns forming a huuuuge capacitor between that ground trace and the "true" "ground" (let's leave the question of existence of such a thing to philosophers).
But sacrificing half of the scan rate makes me *frumple*.
PS: Funny thing is the crosstalk only affect keys to the left of the key pressed. Probably that ground trace's resistance to the left is lower than to the right.
-
HuBandiT
- Location: Budapest, Hungary
- Main keyboard: notebook built-in with goodness between G, H and B
- Main mouse: pointing stick with a red dot, between G, H and B
- Favorite switch: (newbie - jury is still out)
- DT Pro Member: 0123
- DMA
- Location: Seattle, US
- Main keyboard: T420
- Main mouse: Trackpoint
- Favorite switch: beamspring
- DT Pro Member: NaN
- Contact:
- DMA
- Location: Seattle, US
- Main keyboard: T420
- Main mouse: Trackpoint
- Favorite switch: beamspring
- DT Pro Member: NaN
- Contact:
Unsoldered everything to figure out why the hell the ? key behaves like it does.
THE PCB IS PRISTINE. THE FLIPPERS LOOK IDENTICAL.
It's mocking me
((
So, at this stage I can't get a working keyboard. Need a second body.
I have an XT laying around somewhere though.
https://www.youtube.com/watch?v=nYli9aHqhFI - it's a bit like this, frankly.
It's mocking me
So, at this stage I can't get a working keyboard. Need a second body.
I have an XT laying around somewhere though.
https://www.youtube.com/watch?v=nYli9aHqhFI - it's a bit like this, frankly.