Help with custom keyboard: Voltage issue

Aurora900

25 Sep 2017, 00:23

Hi All,

New to the forum, was talking to the guys from 1up keyboards at makers faire yesterday and they suggested I post here, so here I am. So to make a long story short, I figured I'd take a stab at designing a pcb and making a small keyboard.

I followed this guide here: https://github.com/ruiqimao/keyboard-pcb-guide and created a PCB based on his tutorial, with the addition of LEDs and a couple small component changes (swapped the mini usb for a micro). I had the PCBs made by PCBWay, ordered the parts, and reflow soldered all the components using a skillet. The temp I went up to was about 280F give or take since I didn't have a temperature probe that could go above 225F.

After reflow I touched up the pins on the ATMEGA32u4 that had bridges, everything else looked great under my microscope. I plugged it into USB to test but my computer didn't detect any devices. I started probing around the board with my multimeter to check for issues I might have missed... everything checked out continuity wise, no grounds seemed to be connected to VCC or anything like that but, with power applied, if you probed any VCC pin you only get 0.6v instead of 5v. If you leave it connected to power, the chip also starts to get hot. (Also if you take the chip off the board and apply power, the proper 5v can be measured to all VCC pins.)

I was wondering if anyone could help me diagnose this issue I'm having. I tried 2 different chips on the same board and also put together a second board and tried a third chip there just for good measure. I'm just not sure how to go about figuring this one out. Any help would be greatly appreciated and if needed I can upload my kicad or gerber files so you guys can take a look.

Thanks,
~Danielle
Attachments
picture of board
picture of board
20170924_181234.jpg (3.59 MiB) Viewed 4269 times

Engicoder

25 Sep 2017, 03:13

If the chip is getting hot and you are only seeing 0.6V on VCC, it is a good bet that you have a short somewhere.
Could you post your schematic?

Aurora900

25 Sep 2017, 03:31

Engicoder wrote: If the chip is getting hot and you are only seeing 0.6V on VCC, it is a good bet that you have a short somewhere.
Could you post your schematic?
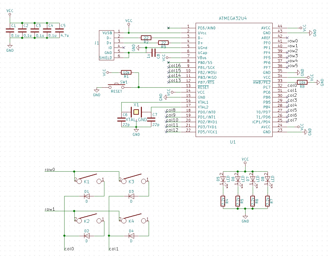
The schematic is mostly the same as whats on the tutorial, heres a screen shot of it
Attachments
schematic screenshot
schematic screenshot
kbd schematic.jpg (262.91 KiB) Viewed 4245 times

HuBandiT

27 Sep 2017, 22:54

Aurora900 wrote: if you probed any VCC pin you only get 0.6v instead of 5v. If you leave it connected to power, the chip also starts to get hot. (Also if you take the chip off the board and apply power, the proper 5v can be measured to all VCC pins.)
seems like you need to... REVERSE THE POLARITY!

seriously. your power line is shunted to 0,6 volts. 0,6 volts is a quite credible value for a voltage drop on a diode. so it is reasonable to assume you are shunted through a diode. if you remove the "chip" (I assume you mean the microcontoller), the shunting goes away too. so it is likely the diode performing the shunting is in the microcontroller. it would make little sense for a microcontroller to shunt it's power supply during normal operation - on the other hand, it would make a lot of sense for a microcontroller to shunt it's power to protect it's circuitry if power was applied with the wrong polarity (+ and - reversed, fancily called VCC and GND here :) ).

verify the proper pins/pinouts in the datasheet of your microcontoller. then, with your voltmeter, check that when powering the board, the + indeed goes to the pin of the microcontroller expecting +, and - to the pin expecting -.

my hunch is, you either used a wrongly laid out (mirrored) USB connector footprint, which would in effect reverse polarity of the power lines (as well as probably the data lines too - but that cannot be observed yet since you don't have power to begin with). or the same for the microcontroller footprint. or you routed the power lines on the PCB to the wrong pins of the microcontroller (e.g. off by one - and since there's a lot of ground pins and protective diodes in modern microcontrollers, chances are you are triggering one). or you are soldering the microcontroller in in the wrong orientation.

double-check everything carefully, and I'm sure you'll find the problem quickly.

Aurora900

28 Sep 2017, 02:25

HuBandiT wrote:
Aurora900 wrote: if you probed any VCC pin you only get 0.6v instead of 5v. If you leave it connected to power, the chip also starts to get hot. (Also if you take the chip off the board and apply power, the proper 5v can be measured to all VCC pins.)
seems like you need to... REVERSE THE POLARITY!
Crap, you're right. If only I read the datasheet for the usb ports I bought. Welp, you live and you learn and now I'll never screw that up again :P

To test I just took a usb cord and plugged one of the spare usb ports I had into it, probed it with my multimeter, and the pin that should have been vcc gives me -5v... So now I'll have to see if I can find a usb port that matches the footprint I used or respin the board, which fortunately was pretty inexpensive, so not the end of the world.

Thank you! I feel like an idiot now, but a slightly smarter idiot :P

Aurora900

28 Sep 2017, 04:51

Nope.... The footprint that was in the keyboard parts library I used is just completely backwards.... every usb port out there has the pins in reverse. I fixed the footprint and will just have to order new PCBs

pomk

28 Sep 2017, 09:02

You might be able to find an ’upside down’ usb connector as well. At least molex makes them for both orientations. (Search for reverse mount)

Aurora900

29 Sep 2017, 02:37

pomk wrote: You might be able to find an ’upside down’ usb connector as well. At least molex makes them for both orientations. (Search for reverse mount)
So I was looking through molex's product line and they only have one "top mount" as they call it (standard seems to be called bottom mount) and it has 2 through hole pins on the shield so I can't use it with my current boards. I rummaged through mouser and digikey and managed to find this though:
https://www.digikey.com/product-detail/ ... ND/5994760

I'm still not sure if its right though... Its basically impossible to tell what side of the connector I'm looking at in the drawing that specifies the pin order, so I still have no idea if the pins are in the right order... Why do they make these drawings so hard to read?

pomk

29 Sep 2017, 09:02

The pcb layout drawings are always from the side of the component. You can be sure in this case also based on the shape of the connector. Ie. ^ vs v. If the connector is not oriented the same as the one you have, then the pins are mirrored.

Aurora900

30 Sep 2017, 01:35

pomk wrote: The pcb layout drawings are always from the side of the component. You can be sure in this case also based on the shape of the connector. Ie. ^ vs v. If the connector is not oriented the same as the one you have, then the pins are mirrored.
Ah, okay, I didn't see the pin numbers on the footprint layout before... I was looking at the drawing of the connector where they show it head on. So yes, based on the layout drawing the part I found should do it.

I still updated my PCB to have the standard pinout anyway, just so in the future I don't have to go nuts finding a reverse mount connector if this part ever gets discontinued. Also it bugs me when the usb cable is upside down :P

Aurora900

01 Oct 2017, 18:19

New USB ports came in, everything works now :)

Thanks everyone!

Post Reply

Return to “Workshop”