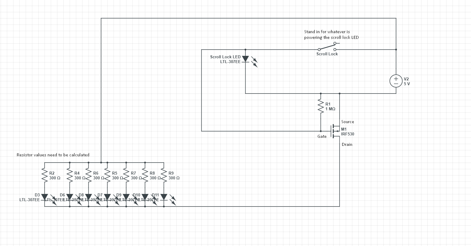
I'm planning to use a transistor that will take the current from the Scroll Lock LED, so when activated the transistor will take the higher current from the keyboard input to light one or two LEDs.
I came up with this design but need some help, I don't really know well how to wire the transistor. I measured the Scroll Lock LED voltage on load and it is 2v, I don't know the current since I believe I'd need to unsolder one pin of the LED to measure it (I'm assuming the current is 20mA?).

This is the transistor's datasheet: http://www.futurlec.com/Transistors/C1815.shtml
The resistors on the light LEDs would depend on the LEDs I choose, if possible I'd use white LEDs, if not blue.
I know the transistor leads are actually ECB http://www.kynix.com/Search/ECB.html, I draw them like EBC for the order.
EDIT: Ok I want to add more information, I checked the amperage of a PS/2 keyboard, it was easy because I just had to split a jumper.
The most consuming configuration was with the three LEDs ON and pressing one or more keys continuosly, in that case the amperage was less than 30mA (26.3mA). The voltage is 5.1V.
According to this: http://www.computer-engineering.org/ps2protocol/ PS/2 voltage can go from +4.5V to +5.5V and the max current is 275 mA. Which gives me hopes I can wire the LEDs internally.
I have two white 3.5V 20mA LEDs that work just fine at 3.2V 17mA, so adding them would be around 34mA. That is, less than 30mA from the keyboard plus 34 for the light = less than 64 mA in the worst case (I have to add more components so it will be a bit more at the end), with all the Keyboard LEDs the lights ON and typing.
The circuit would consume less than the max 275mA from the PS/2 protocol.
The other option I'm considering is to make a Joule Thief, and run the lights right from the Scroll Lock LED but I don't know if the frequency of the Joule Thief could interfere with the keyboard or the computer in some way.
Thanks all guys.