HyperMicro madness
- matt3o
- -[°_°]-
- Location: Italy
- Main keyboard: WhiteFox
- Main mouse: Anywhere MX
- Favorite switch: Anything, really
- DT Pro Member: 0030
- Contact:
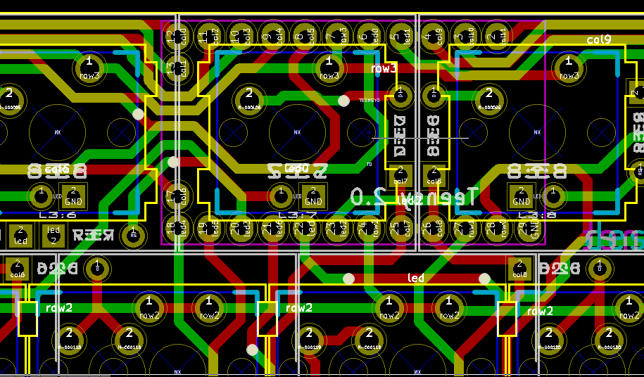
can't you simply use D6 on a column instead of a row? I believe Hasu said it could work on col (give me 5 mins I'll try to find the discussion back)
- 7bit
- Location: Berlin, DE
- Main keyboard: Tipro / IBM 3270 emulator
- Main mouse: Logitech granite for SGI
- Favorite switch: MX Lock
- DT Pro Member: 0001
D6 is pin 12!
Look how many tracks go off at the top. One pad less and the whole thing becomes quite a mess.

Look how many tracks go off at the top. One pad less and the whole thing becomes quite a mess.
- Attachments
-
- HyperMicro_800.png (39.35 KiB) Viewed 8190 times
- matt3o
- -[°_°]-
- Location: Italy
- Main keyboard: WhiteFox
- Main mouse: Anywhere MX
- Favorite switch: Anything, really
- DT Pro Member: 0030
- Contact:
blobbing the resistor is fine by me 
- suka
- frobiac
- Location: Germany
- Main keyboard: custom split ergonomic "RedTilt"
- Main mouse: IBM trackpoint
- Favorite switch: MX red
- DT Pro Member: 0046
D6 should be just fine as it is if you put the diodes correctly (cathode on square pad) and strobe the columns in your firmware.
Regarding the mouse buttons I am not sure the Omron switches supplied with the PCB are really easy to interface due to lack of space in front of the lowest row. Front-facing ones could be easier to access, but I have no idea if there are any lighter ones than the typical square pushbuttons.
Regarding the mouse buttons I am not sure the Omron switches supplied with the PCB are really easy to interface due to lack of space in front of the lowest row. Front-facing ones could be easier to access, but I have no idea if there are any lighter ones than the typical square pushbuttons.
- 7bit
- Location: Berlin, DE
- Main keyboard: Tipro / IBM 3270 emulator
- Main mouse: Logitech granite for SGI
- Favorite switch: MX Lock
- DT Pro Member: 0001
Not sure what you mean.

There are 2 rows of solder-pads for the mouse switches (Cherry DG and compatible, like the Omrons you got from me).
The front row is to upright mounting and the back row is for 90 degrees mounting which requires the variant with 90 deg bent pins.

There are 2 rows of solder-pads for the mouse switches (Cherry DG and compatible, like the Omrons you got from me).
The front row is to upright mounting and the back row is for 90 degrees mounting which requires the variant with 90 deg bent pins.
- matt3o
- -[°_°]-
- Location: Italy
- Main keyboard: WhiteFox
- Main mouse: Anywhere MX
- Favorite switch: Anything, really
- DT Pro Member: 0030
- Contact:
I would definitely go with the 90deg!
- suka
- frobiac
- Location: Germany
- Main keyboard: custom split ergonomic "RedTilt"
- Main mouse: IBM trackpoint
- Favorite switch: MX red
- DT Pro Member: 0046
I also prefer 90° mounted switches, but the ones I know require quite some force and I don't know whether there are lighter ones available.
Could work though without moving the board around on the table, if there is enough friction from good rubber feet I assume
Could work though without moving the board around on the table, if there is enough friction from good rubber feet I assume
- suka
- frobiac
- Location: Germany
- Main keyboard: custom split ergonomic "RedTilt"
- Main mouse: IBM trackpoint
- Favorite switch: MX red
- DT Pro Member: 0046
Here are three alternatives for the mouse buttons I found at a local shop:
Left one mounts well, but cap will not clear the housing when pressed completely. Plus it feels cheap...
Middle one is the standard type I thought of earlier, needs to be bent a little to fit the PCB and also have some of the back mount stabilizers trimmed off to fit in front of the switches.
Right is a microswitch by Cherry that sits firm and nicely but needs to have its left leg cut off in the v0.0 pcb version. Feels best and should be easy to interface with the lever, but it also protudes over the edge.
So for now I think I'll go with the middle one...
(Conrad PartIds: 707759 1.29€ / 704849 0.45€ / 704083 2.09€ if you're interested)
Left one mounts well, but cap will not clear the housing when pressed completely. Plus it feels cheap...
Middle one is the standard type I thought of earlier, needs to be bent a little to fit the PCB and also have some of the back mount stabilizers trimmed off to fit in front of the switches.
Right is a microswitch by Cherry that sits firm and nicely but needs to have its left leg cut off in the v0.0 pcb version. Feels best and should be easy to interface with the lever, but it also protudes over the edge.
So for now I think I'll go with the middle one...
(Conrad PartIds: 707759 1.29€ / 704849 0.45€ / 704083 2.09€ if you're interested)
- suka
- frobiac
- Location: Germany
- Main keyboard: custom split ergonomic "RedTilt"
- Main mouse: IBM trackpoint
- Favorite switch: MX red
- DT Pro Member: 0046
Too late to check since it's already mounted now
But there is not really any more space between its pins and the first MX casing to utilize.
The left and right ones show above fit perfectly, the middle one I now used everywhere needs to have the contact pins bent to the front but that works easy enough. And only the middle location needs some metal removed on the switch back, the others can be mounted right in the gaps between any MX switch cases.
The left and right ones show above fit perfectly, the middle one I now used everywhere needs to have the contact pins bent to the front but that works easy enough. And only the middle location needs some metal removed on the switch back, the others can be mounted right in the gaps between any MX switch cases.
- 7bit
- Location: Berlin, DE
- Main keyboard: Tipro / IBM 3270 emulator
- Main mouse: Logitech granite for SGI
- Favorite switch: MX Lock
- DT Pro Member: 0001
OK, no problem.
All those measures are from the documenttaions and nothing is measured from real switches.
After all, great to see that things fit, right from the beginning!

BTW:
Does anybody know a plate manufacturer here in Europe?
All those measures are from the documenttaions and nothing is measured from real switches.
After all, great to see that things fit, right from the beginning!
BTW:
Does anybody know a plate manufacturer here in Europe?
- chzel
- Location: Athens, Greece
- Main keyboard: Phantom
- Main mouse: Mionix Avior 7000
- Favorite switch: Beamspring, BS, Vintage Blacks.
- DT Pro Member: 0086
If both of you are referring to my comment about a blob of solder, I mean that because the resistor is so small, you can make a blob of solder to heat up both pads simultaneously and easily remove the resistor, not short it.
Since the resistor is in series with the led, removing one of them is enough!
- beltet
- Location: Stockholm Sweden
- Main keyboard: Custom NerD60
- Main mouse: Saitek cyborg R.A.T 7
- Favorite switch: Ergo MX Clear
- DT Pro Member: -
OK, I haven't read up on the hypermicro because I haven't been interested in 40'ish KB until recently. Can you sum this up? What is the main features? Track point? Mouse buttons?
- Muirium
- µ
- Location: Edinburgh, Scotland
- Main keyboard: HHKB Type-S with Bluetooth by Hasu
- Main mouse: Apple Magic Mouse
- Favorite switch: Gotta Try 'Em All
- DT Pro Member: µ
Yes: trackpoint and mouse buttons! It's got an optional pointing device, if you have the parts.
Other than that, it's a Teensy 2 powered highly configurable 12x4 unit canvas with a wide variety of compatible layouts built in. (Plenty of switch footprints.) PCB mount MX switches are advised, and there's footprints for optional Cherry PCB mount stabs. No Alps / Matias support in this version.

http://deskthority.net/group-buys-f50/h ... t4185.html
And because 7bit sent one to Suka, there may be a nice case in the works for it!
Other than that, it's a Teensy 2 powered highly configurable 12x4 unit canvas with a wide variety of compatible layouts built in. (Plenty of switch footprints.) PCB mount MX switches are advised, and there's footprints for optional Cherry PCB mount stabs. No Alps / Matias support in this version.
http://deskthority.net/group-buys-f50/h ... t4185.html
And because 7bit sent one to Suka, there may be a nice case in the works for it!
- suka
- frobiac
- Location: Germany
- Main keyboard: custom split ergonomic "RedTilt"
- Main mouse: IBM trackpoint
- Favorite switch: MX red
- DT Pro Member: 0046
The latest case iteration is complete: it now features additional supports, reset button access, mouse button cutouts, a trackpoint area, rubber feet cavities as well a customizable cable/usb connector outlet and is still fully modular, so different case heights, switch layouts or rotations of the PCB are simple to incorporate.
Still missing:
- optional covers at the sides for layout options without the caps filling the whole rectangular area
- modular mouse button assembly
- modular usb/cable assembly
- separate led mounts
- and of course all the cosmetic stuff like bevels, logos and whatnot everybody comes up when prototyping
I hope to get an actual sample early next year to confirm my measurements and provide a base for more decorative case options. Pricing should be in the 50-60€ range if 3D-printed.
Still missing:
- optional covers at the sides for layout options without the caps filling the whole rectangular area
- modular mouse button assembly
- modular usb/cable assembly
- separate led mounts
- and of course all the cosmetic stuff like bevels, logos and whatnot everybody comes up when prototyping
I hope to get an actual sample early next year to confirm my measurements and provide a base for more decorative case options. Pricing should be in the 50-60€ range if 3D-printed.
- matt3o
- -[°_°]-
- Location: Italy
- Main keyboard: WhiteFox
- Main mouse: Anywhere MX
- Favorite switch: Anything, really
- DT Pro Member: 0030
- Contact:
3d printed?
you sure just €50?
you sure just €50?
- Muirium
- µ
- Location: Edinburgh, Scotland
- Main keyboard: HHKB Type-S with Bluetooth by Hasu
- Main mouse: Apple Magic Mouse
- Favorite switch: Gotta Try 'Em All
- DT Pro Member: µ
That's for the usual white material? How good is that stuff for painting, etc. for a finish?
Just out of curiosity, I wonder how much a metal one would cost. Or if that's as bad as I think, then CNCed wood.
Oh yeah: still nothing in the mail. Tomorrow's the last chance this year, most likely!
Just out of curiosity, I wonder how much a metal one would cost. Or if that's as bad as I think, then CNCed wood.
Oh yeah: still nothing in the mail. Tomorrow's the last chance this year, most likely!
- matt3o
- -[°_°]-
- Location: Italy
- Main keyboard: WhiteFox
- Main mouse: Anywhere MX
- Favorite switch: Anything, really
- DT Pro Member: 0030
- Contact:
the "white material" can be sanded and painted. Just give a good base of primer first. It can be both an enamel or acrylic based primer (I believe Americans call it "gesso", to be added to the Italian words weirdly used in English).
If the 3d print is too rough you can also use some spray filler first.
If the 3d print is too rough you can also use some spray filler first.
- suka
- frobiac
- Location: Germany
- Main keyboard: custom split ergonomic "RedTilt"
- Main mouse: IBM trackpoint
- Favorite switch: MX red
- DT Pro Member: 0046
Yes, standard white or black material. Normally a little rough, but as Matt3o pointed out it can be post-processed quite nicely.Muirium wrote:That's for the usual white material? How good is that stuff for painting, etc. for a finish?
Just out of curiosity, I wonder how much a metal one would cost.
Steel varieties were around 280€ <cough>
- Muirium
- µ
- Location: Edinburgh, Scotland
- Main keyboard: HHKB Type-S with Bluetooth by Hasu
- Main mouse: Apple Magic Mouse
- Favorite switch: Gotta Try 'Em All
- DT Pro Member: µ
Bugger!
3D print material is okay but not great. Definitely lighter than I like in a case. But better than no case at all, of course. I'll keep a close eye on your progress.
3D print material is okay but not great. Definitely lighter than I like in a case. But better than no case at all, of course. I'll keep a close eye on your progress.
- Muirium
- µ
- Location: Edinburgh, Scotland
- Main keyboard: HHKB Type-S with Bluetooth by Hasu
- Main mouse: Apple Magic Mouse
- Favorite switch: Gotta Try 'Em All
- DT Pro Member: µ
Or perhaps better one of these:
http://deskthority.net/keyboards-f2/epiphany-t9366.html
Tins are too flimsy for a keyboard. They flex far too much, and are way too light besides.
http://deskthority.net/keyboards-f2/epiphany-t9366.html
Tins are too flimsy for a keyboard. They flex far too much, and are way too light besides.
- Khers
- ⧓
- Location: Sweden
- Main keyboard: LZ CLSh
- Main mouse: Logitech MX Ergo
- Favorite switch: Buckling Springs | Topre | Nixdorf Black
- DT Pro Member: 0087
Yet another way of improving the finish of 3D-printed stuff is to have it exposed to acetone vapour which melts the surface of the object and smoothens it a bit. I've done this on a couple of things I've used for work and they have turned out pretty nice, mind you that was on stuff written in ABS on our MakerBot. I have no experience using Shapeways, but they are probably at least an order of magnitude better.
I would also like to add a disclaimer: don't do this if you don't know what you're doing. Acetone is not particularly nice to breathe, I always do this work in a fume hood. Also, given a flash point of -20 degC, heating acetone can easily go wrong.
I would also like to add a disclaimer: don't do this if you don't know what you're doing. Acetone is not particularly nice to breathe, I always do this work in a fume hood. Also, given a flash point of -20 degC, heating acetone can easily go wrong.