ESSK - Enhanced FSSK PCB.
- DMA
- Location: Seattle, US
- Main keyboard: T420
- Main mouse: Trackpoint
- Favorite switch: beamspring
- DT Pro Member: NaN
- Contact:
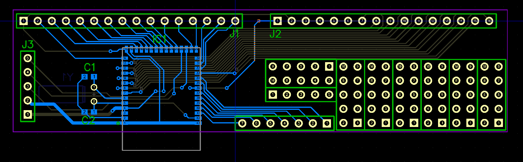
Everybody knows that capsense requires good grounding of all the metal parts inside keyboard.
However.. what if.. what if you bring ALL YOUR GROUND WITH YOU?
wcass did it for his CSSK using 4-layer board. But 4-layer boards don't bend that well..
So I spent 3 days of my unemployment and drawn this (just ordered 5 of those (SSK versions) from jlcpcb, ended up paying about $9 per SSK board). The bottom side is basically one huge-ass copper pour.
This supposed to have a _really_ strong signal - even xwhatsit shouldn't have any trouble reading those. Let's see if I'm right, lol.
If I'm right - there might be a GB.
Since 0.6mm boards are now cheap - I'm gonna use that old idea of using triomate FFC sockets for the controller-board interface, to avoid soldering.
Also, this will be a prototype controller for those boards: it's currently more of a breakout board for the BLE module - but it will be a fully functional NKRO BLE capsense controller powered by 2 AA/AAA batteries. Later on, if there's any interest, there will be a version with Li-ion battery charged from USB (and may be even wit USB interface - although not sure about that, will need to essentially reimplement V-USB for cypress for USB to work..)
However.. what if.. what if you bring ALL YOUR GROUND WITH YOU?
wcass did it for his CSSK using 4-layer board. But 4-layer boards don't bend that well..
So I spent 3 days of my unemployment and drawn this (just ordered 5 of those (SSK versions) from jlcpcb, ended up paying about $9 per SSK board). The bottom side is basically one huge-ass copper pour.
This supposed to have a _really_ strong signal - even xwhatsit shouldn't have any trouble reading those. Let's see if I'm right, lol.
If I'm right - there might be a GB.
Since 0.6mm boards are now cheap - I'm gonna use that old idea of using triomate FFC sockets for the controller-board interface, to avoid soldering.
Also, this will be a prototype controller for those boards: it's currently more of a breakout board for the BLE module - but it will be a fully functional NKRO BLE capsense controller powered by 2 AA/AAA batteries. Later on, if there's any interest, there will be a version with Li-ion battery charged from USB (and may be even wit USB interface - although not sure about that, will need to essentially reimplement V-USB for cypress for USB to work..)
- Muirium
- µ
- Location: Edinburgh, Scotland
- Main keyboard: HHKB Type-S with Bluetooth by Hasu
- Main mouse: Apple Magic Mouse
- Favorite switch: Gotta Try 'Em All
- DT Pro Member: µ
Enticing project. I’m no electrical engineer, but even I can see the work you’ve put into the trace routing. Bet this will be quite the definitive analog sense PCB for these boards.
Trouble is: there’s more to an E/FSSK conversion than a donor SSK, XT parts, and a PCB. And TS already closed their GB…
Now, those lucky few of us who are already in that GB or already have an FSSK to try this with, well, we’ll be following your progress.
Trouble is: there’s more to an E/FSSK conversion than a donor SSK, XT parts, and a PCB. And TS already closed their GB…
Now, those lucky few of us who are already in that GB or already have an FSSK to try this with, well, we’ll be following your progress.
- JP!
- Location: United States
- Main keyboard: Currently a Model M
- Main mouse: Steel Series Sensei
- Favorite switch: Beam Spring
- DT Pro Member: 0194
- Contact:
If this design works out, count me in for a PCB.
- pyrelink
- Location: USA
- Main keyboard: HHKB 2
- Main mouse: CST L-Trac
- Favorite switch: Capacitive Buckling Spring
- DT Pro Member: -
Well damn, I wish I knew about the FSSK Metal Plate project! I think Lot Lizards Model MF was the only keyboard project that still held interest in the back of my mind. This PCB design looks fantastic. Grounding was definitely a pain in the ass to get right in my OG FSSK, and having bluetooth would be insanely cool. I still have a second SSK that I wouldn't mind turning into a second Frankenstein (since I don't think I will ever bother typing on a Model M again) so count me in for one of these.
I know it's not your project, but does anyone know if those those metal plates still purchasable, or am I shit outta luck?
I know it's not your project, but does anyone know if those those metal plates still purchasable, or am I shit outta luck?
- Scarpia
- Location: Sweden
- Main keyboard: F77 / Alps SKCM Brown TKL
- Main mouse: Logitech MX Anywhere 2
- Favorite switch: Capacitive BS, Alps SKCM Brown
- DT Pro Member: 0223
I’ll take one if it works well, hoping someone will run another FSSK metal plate GB someday. I guess that means I can’t sell my second SSK after all 
- DMA
- Location: Seattle, US
- Main keyboard: T420
- Main mouse: Trackpoint
- Favorite switch: beamspring
- DT Pro Member: NaN
- Contact:
PCB - couple weeks to get it, then couple days testing.
Controller - I don't think anybody will be interested in NiMH AA-powered one, so it will take some time to assemble the battery management (I have an LTC3558-based working prototype somewhere in this room, but LTC3558 is a bit too expensive - it's like $6)
- Scarpia
- Location: Sweden
- Main keyboard: F77 / Alps SKCM Brown TKL
- Main mouse: Logitech MX Anywhere 2
- Favorite switch: Capacitive BS, Alps SKCM Brown
- DT Pro Member: 0223
I actually don’t mind NiMH for this; it just depends how energy efficient the BLE and power management is. I suspect an SSK case can fit a couple of AA batteries just fine, and I don’t like the idea of a lithium explosion (sorry: “vent with flame” event) happening in one of my favorite keyboards
- Muirium
- µ
- Location: Edinburgh, Scotland
- Main keyboard: HHKB Type-S with Bluetooth by Hasu
- Main mouse: Apple Magic Mouse
- Favorite switch: Gotta Try 'Em All
- DT Pro Member: µ
Could you plot the matrix so we can attempt naïve Xwhatsit controller on this for ourselves? If the signal to noise ratio is as improved as you and I think it’ll be, that may even work! 
Swapping out batteries from a socket wrenched SSK case sounds tedious, to be honest. Straight USB is better.
Swapping out batteries from a socket wrenched SSK case sounds tedious, to be honest. Straight USB is better.
- DMA
- Location: Seattle, US
- Main keyboard: T420
- Main mouse: Trackpoint
- Favorite switch: beamspring
- DT Pro Member: NaN
- Contact:
Matrix is exactly the same as FEXT PCB - the only material change is that keys are now components - which allows to quickly change the pad geometry. Did you know that FSSK PCB was missing one flipper stand (that round dot above the pads) somewhere in the middle of the alphanumeric block? I accidentally discovered that when converting to componentsMuirium wrote: 22 Mar 2023, 20:12 Could you plot the matrix so we can attempt naïve Xwhatsit controller on this for ourselves? If the signal to noise ratio is as improved as you and I think it’ll be, that may even work!![]()
Well, there's always double-sided scotch tape - SSK has plenty of space on the backside. Bonus steampunk appearance!Muirium wrote: 22 Mar 2023, 20:12 Swapping out batteries from a socket wrenched SSK case sounds tedious, to be honest. Straight USB is better.
Seriously though - there were zero interest in BLE controller a year ago: viewtopic.php?f=50&t=2714 - and I doubt there's any material interest today.
Yes, sure, there's BLUSB for a whopping 75 euros plus accessories which would easily push it over 100. But how many of those are actually in the wild? My bet is like 50 over 4 years it exists. The BOM for those is like $20, and I'm not ready to be branded a profiteering jerk for paltry $1k/year pre-tax - neither I'll be able to make a living from that.
Then there's our own poster child profiteering jerk, which kinda enables ~1k possible conversion opportunities. Mind you, those have The Metal Case, which isn't too conductive to wireless conversion (pardon my pun).
So, no economy of scale of any kind - and no reason to opensource, because you-know-who will immediately produce a batch of those and will be nagging for free technical support for all eternity
I can make one BLE SSK controller for you personally, because you were kind to send me your XTant plate back in 2016. It will be whatever you want it to be - except for QMK support (that just never happens. Converson from QMK configs might happen (barring the less-sane parts of it like KC_QUES) - but not QMK support.). Li-Ion, USB/BLE switching, host utility tweaked to your taste, solenoid operation while battery-powered.. But even for 10 copies The IRS can get interested in me, so it gets risky. And, see above, this isn't a viable business even for $100 for the controller alone - the volume is just not there.
Dang, it's pretty bad to have to think about money
- Muirium
- µ
- Location: Edinburgh, Scotland
- Main keyboard: HHKB Type-S with Bluetooth by Hasu
- Main mouse: Apple Magic Mouse
- Favorite switch: Gotta Try 'Em All
- DT Pro Member: µ
I did not! I've never been within a hundred miles of one. I really did miss the chance to FSSK until now, and my box of bits from TS is waiting over in Cali.DMA wrote: 23 Mar 2023, 22:20 Matrix is exactly the same as FEXT PCB - the only material change is that keys are now components - which allows to quickly change the pad geometry. Did you know that FSSK PCB was missing one flipper stand (that round dot above the pads) somewhere in the middle of the alphanumeric block? I accidentally discovered that when converting to components
Well done on re-implementing it as components in your design file, btw. That's the kind of cleanup I'd do if I had the skills in addition to the time.
Yeah, welcome to a µ sized bank account and having to take this hobby at a µ's pace! I've always had to be cautious about what I get into, just from spare funds alone.DMA wrote: 23 Mar 2023, 22:20 It will be whatever you want it to be - except for QMK support (that just never happens. Converson from QMK configs might happen (barring the less-sane parts of it like KC_QUES) - but not QMK support.). Li-Ion, USB/BLE switching, host utility tweaked to your taste, solenoid operation while battery-powered.. But even for 10 copies The IRS can get interested in me, so it gets risky. And, see above, this isn't a viable business even for $100 for the controller alone - the volume is just not there.
Dang, it's pretty bad to have to think about moneyI was a software engineer all my life, the money just.. weren't a problem..
I'll bring my donor SSK—sorely in need of a bolt mod, getting F'ed instead!—over with me, hopefully this autumn or so. Gives me something to do at my brother's, seeing as he's got more tools than I do here. Once it's opened up I can try both PCBs: yours and the standard FSSK PCB from the TS kit.
That gets me thinking… see, if I didn't 'already' have a USB FSSK, I'd say just go for that. But now you've got me thinking of what I really want: a USB / BT switching, Lion powered, USB charging SSK. The F that can match my beloved, daily driver Hasu BT-HHKBs.
-
wufishy
- Location: Taiwan
- Main keyboard: HHKB Pro 2
- Main mouse: Razer Viper Ultimate
- Favorite switch: Topre or JWK CW
This looks incredible! Does unicomp still make cases for these? Or do we have to make our case somehow if starting from scratch? If so, can you share the external dimensions so I can get a head start
?
- DMA
- Location: Seattle, US
- Main keyboard: T420
- Main mouse: Trackpoint
- Favorite switch: beamspring
- DT Pro Member: NaN
- Contact:
Problem isn't case - it needs curved metal plates and model F barrel assemblies, and if you have those - you have the case already.wufishy wrote: 27 Mar 2023, 04:53 This looks incredible! Does unicomp still make cases for these? Or do we have to make our case somehow if starting from scratch? If so, can you share the external dimensions so I can get a head start?
- DMA
- Location: Seattle, US
- Main keyboard: T420
- Main mouse: Trackpoint
- Favorite switch: beamspring
- DT Pro Member: NaN
- Contact:
$1 per key? that's fleecing. Looks like laser cutters won't bend the plate for you thowufishy wrote: 28 Mar 2023, 14:50 I think you can buy spare barrels, springs, and flippers from the new Model F project. IDK about plates, I know a few laser cutters but IDK if they can bend plates as well.
- DMA
- Location: Seattle, US
- Main keyboard: T420
- Main mouse: Trackpoint
- Favorite switch: beamspring
- DT Pro Member: NaN
- Contact:
It will be even more expensive, plus you'll need to source springs from somewhere. And the plates must be metal, no way around that.
They can be flat - but the problem there is that barrels are 19x21mm, so there will be gaps between rows.
- Muirium
- µ
- Location: Edinburgh, Scotland
- Main keyboard: HHKB Type-S with Bluetooth by Hasu
- Main mouse: Apple Magic Mouse
- Favorite switch: Gotta Try 'Em All
- DT Pro Member: µ
Whenever flat backplate buckling spring comes up, I don't like what I see at all. The caps are quite wrong without a curve. It's non-negotiable!
My (obviously limited) understanding is that the only component that has to be conductive in capsense is the flipper. So it's not sensing you're talking about, when it comes to the plates needing to be metal too. Or not quite so straightforwardly…
Is it a strength thing? Model M's plastic barrel plate ain't a problem in that department, though the feel's not as good as F for that and other reasons. The backplate's always metal though, which says something. But Unicomp does still manufacture those, which helps.
My (obviously limited) understanding is that the only component that has to be conductive in capsense is the flipper. So it's not sensing you're talking about, when it comes to the plates needing to be metal too. Or not quite so straightforwardly…
Is it a strength thing? Model M's plastic barrel plate ain't a problem in that department, though the feel's not as good as F for that and other reasons. The backplate's always metal though, which says something. But Unicomp does still manufacture those, which helps.
- Scarpia
- Location: Sweden
- Main keyboard: F77 / Alps SKCM Brown TKL
- Main mouse: Logitech MX Anywhere 2
- Favorite switch: Capacitive BS, Alps SKCM Brown
- DT Pro Member: 0223
The comment about modelfkeyboards.com makes me wonder: has anyone tried fitting an F77 inner assembly inside an SSK case? If they fit, then making an FSSK becomes a much easier process!
And before you comment about the $350 price tag of an F77: a sacrificial F XT will set you back $120-200 and the rest — metal plate, foam, PCB, controller, screws etc. — is another $94 if you’re lucky enough to get in on a Group Buy that sells you everything at no profit bundled nicely with just one shipping cost. Putting together an FSSK inner assembly from parts is going to cost at least $250, much more likely >$300. So you’d be paying an extra $50 or so for the convenience of not having to do the bending-screwing-praying part yourself.
If they fit, the real question is if @Ellipse would sell ‘bare’ inner F77 assemblies at a cost lower than $300? If so then it’s not just easier but cheaper too.
And before you comment about the $350 price tag of an F77: a sacrificial F XT will set you back $120-200 and the rest — metal plate, foam, PCB, controller, screws etc. — is another $94 if you’re lucky enough to get in on a Group Buy that sells you everything at no profit bundled nicely with just one shipping cost. Putting together an FSSK inner assembly from parts is going to cost at least $250, much more likely >$300. So you’d be paying an extra $50 or so for the convenience of not having to do the bending-screwing-praying part yourself.
If they fit, the real question is if @Ellipse would sell ‘bare’ inner F77 assemblies at a cost lower than $300? If so then it’s not just easier but cheaper too.
- DMA
- Location: Seattle, US
- Main keyboard: T420
- Main mouse: Trackpoint
- Favorite switch: beamspring
- DT Pro Member: NaN
- Contact:
Nope. At least there will be holes on top where Esc and F-keys are, plus you'll need to cut out the plastic above arrow cluster.. Plus FSSK backplate is hanging from the top corners of the lower half of the case, while in 4704 it rests on special side "borders" (so it's couple centimeters wider for the same key area). we_are_not_the_same.pngScarpia wrote: 28 Mar 2023, 18:20 The comment about modelfkeyboards.com makes me wonder: has anyone tried fitting an F77 inner assembly inside an SSK case? If they fit, then making an FSSK becomes a much easier process!
It's not about "how much it costs on ebay" - it's about "how much it costs to make and what's a reasonable markup". Because current model F prices are purely because "you can't make new ones".Scarpia wrote: 28 Mar 2023, 18:20 And before you comment about the $350 price tag of an F77: a sacrificial F XT will set you back $120-200 and the rest — metal plate, foam, PCB, controller, screws etc. — is another $94 if you’re lucky enough to get in on a Group Buy that sells you everything at no profit bundled nicely with just one shipping cost. Putting together an FSSK inner assembly from parts is going to cost at least $250, much more likely >$300. So you’d be paying an extra $50 or so for the convenience of not having to do the bending-screwing-praying part yourself.
Just one example:
F122 Barrel weights 1700mg, (flipper is 400mg including the spring). ABS is ~$2k per _TON_ - so material cost per barrel is 0.34 _cents_. Labor including machine time - ok, let's generously assume 5 cents (because it's a small part, you can make 20/50 of those with single machine cycle). Rounding up, it's SIX CENTS to produce one barrel.
OK, OK, The Mold is $30k. Assuming it's class 103 (I don't think anybody here is rich enough for class 101) - it should last for 500k cycles. That's another 6 cents per cycle - so, depending on number of cavities, it's still likely less than 1 cent if fully amortized.
So, ok, 10 cents per barrel, all in all, @500k. List price? $1. Modest 1000% markup.
Or a break-even at 50k barrels. "$2.424.000" quoted on site means what, 6 thousand F77s? That's 462k barrels right there. Even if all of them are F62s - it's still 372k barrels, which makes it like 15 cents to produce? So, only 666% markup instead of full 1000%? Marx is spinning in his grave so fast he's producing a shockwave
Like, OK, I understand, S&H is a big part of that dollar. But dude, seriously, $2 per key makes TKL cost $175 - and that's without actual keycaps - which one can get from Unicomp for $20 a set, luckily. Don't get me started on $4/keycap, I don't even have a word for that. Calling that $1 "bulk price" is just adding insult to an injury.
Re: metal plate - it's only that expensive because it's a lot of 10. Setup, especially "made in USA" setup, is expensive, and it's one-time per lot. Otherwise, SSK-sized 1.2mm 304 stainless steel plate is ~$16@100 (that's about 60 kilograms total, btw, so shipping cost will be non-negligible - and also that makes it ~$25k per ton - so cutting is 92% of the cost, because 304 stainless 1.2mm stock is $2k/ton). At 100 copies Ponoko will definitely want less than $51 for it's trouble - should be closer to $35 (plus there are probably cheaper laser-cutting shops around - but it doesn't make much sense to look for those if you're making just 10 copies. Serious shops won't even talk to you for that quantity
Even if they did - it would only make sense if you somehow have a case laying around already. Trying to obtain one will probably set you back same $100 or soScarpia wrote: 28 Mar 2023, 18:20 If they fit, the real question is if @Ellipse would sell ‘bare’ inner F77 assemblies at a cost lower than $300? If so then it’s not just easier but cheaper too.
- Scarpia
- Location: Sweden
- Main keyboard: F77 / Alps SKCM Brown TKL
- Main mouse: Logitech MX Anywhere 2
- Favorite switch: Capacitive BS, Alps SKCM Brown
- DT Pro Member: 0223
I forgot that the F77 didn’t have the F-row, haha…. The rest of that post has a lot of talk around the fact that raw material cost is never what you end up paying as an end customer of small batch niche products.
If someone (other than Ellipse) were setting up a manufacturing pipeline for thousands of model Fs for SSKs then prices would be lower. But they’re not, so they’re not.
If someone (other than Ellipse) were setting up a manufacturing pipeline for thousands of model Fs for SSKs then prices would be lower. But they’re not, so they’re not.
- DMA
- Location: Seattle, US
- Main keyboard: T420
- Main mouse: Trackpoint
- Favorite switch: beamspring
- DT Pro Member: NaN
- Contact:
Except half a million items isn't, by any definition, "small" or "niche". Also note how he uses all the opensource stuff - and nags for free techsupport regularly - and doesn't give anything back to the community.Scarpia wrote: 29 Mar 2023, 09:16 The rest of that post has a lot of talk around the fact that raw material cost is never what you end up paying as an end customer of small batch niche products.
- DMA
- Location: Seattle, US
- Main keyboard: T420
- Main mouse: Trackpoint
- Favorite switch: beamspring
- DT Pro Member: NaN
- Contact:
Got the boards.
The good:
* the triomate mates to 0.6mm PCB without apparent damage, and I've got the footprints right.
The bad:
* triomate insertion force is, like, 2 kg, and removal is just a tiny bit less. The holes on the edge of the board (why did I even?) probably didn't help.
* The socket bulges ~0.1mm in the middle when inserted.
* I managed to tear the socket's side trying to pull it off the board: So, 0.4mm board will work like a charm (also it's ENIG-only, so will look much cooler, too). wcass, if you're here, your idea to use triomates to connect sense card to the controller is verified working, yay!
This is it - I scratched my itch, thank you for your attention. Probably won't even assemble the controllers, because why?
* the triomate mates to 0.6mm PCB without apparent damage, and I've got the footprints right.
The bad:
* triomate insertion force is, like, 2 kg, and removal is just a tiny bit less. The holes on the edge of the board (why did I even?) probably didn't help.
* The socket bulges ~0.1mm in the middle when inserted.
* I managed to tear the socket's side trying to pull it off the board: So, 0.4mm board will work like a charm (also it's ENIG-only, so will look much cooler, too). wcass, if you're here, your idea to use triomates to connect sense card to the controller is verified working, yay!
This is it - I scratched my itch, thank you for your attention. Probably won't even assemble the controllers, because why?
- DMA
- Location: Seattle, US
- Main keyboard: T420
- Main mouse: Trackpoint
- Favorite switch: beamspring
- DT Pro Member: NaN
- Contact:
I'm actually thinking now that a buckling spring keyboard with flat plates and 19x19mm modules (with MX stems) would be _way_ better than blindly copying a design from fifty years ago (inventing an unnecessary PCB bending machine along the way).
ESSK board seems to provide ~1.95x better SNR and also actually works without conductive backplate (as a bare PCB on the table) - although in that case it's only ~1.72x better than fully assembled FSSK with IBM-style PCB.
I'm now trying to understand why (so I've made a capacitance meter from oscilloscope and a signal generator and measured FSSK, ESSK, XTant, F122 and wcass' single keys he made back in what, 2014? - both encased and bare PCB). I'll probably post a summary someday, but just measuring took me about 12 hours - it's quite a tedious process, with 180 datapoints per board (7 boards so far).
- wcass
- Location: Columbus, OH, USA
- Main keyboard: ibm model m
- Main mouse: kensington expert mouse
- Favorite switch: buckeling spring
- DT Pro Member: 0185
I have been away from Deskthority for about a year and decided to visit today.
Great to hear that the Triomate works. Do you think this would work on a 0.4 mm board?
I think i would be up for paying for a batch of 10 ESSK size if you would not mind making the controllers.
Oh yeah. I moved to Ohio. Guess it is time for me to change my signature.
Great to hear that the Triomate works. Do you think this would work on a 0.4 mm board?
I think i would be up for paying for a batch of 10 ESSK size if you would not mind making the controllers.
Oh yeah. I moved to Ohio. Guess it is time for me to change my signature.
- DMA
- Location: Seattle, US
- Main keyboard: T420
- Main mouse: Trackpoint
- Favorite switch: beamspring
- DT Pro Member: NaN
- Contact:
Welcome back! Not sure - it's designed for 0.3mm+-0.05mm, while triomate tolerates 0.38mm officially and has wider tolerances. Also 1mm pin pitch worries me a bit - tracks will be quite thin and might delaminate, plus positioning will be _really_ finicky because pins will need only, like, 0.2mm to slip off the track and short to the adjacent one.
Not sure why you'd want 10 keyboards for yourself.. anyway, PSoC5 parts are not available, with huge lead times. PSoC6 BLE modules are available, and I even have firmware for those, but it's quite far from production quality at this point (or even from beta quality, I'm afraidwcass wrote: 05 May 2023, 00:53 I think i would be up for paying for a batch of 10 ESSK size if you would not mind making the controllers.
Oh hi!wcass wrote: 05 May 2023, 00:53 Oh yeah. I moved to Ohio. Guess it is time for me to change my signature.
- Muirium
- µ
- Location: Edinburgh, Scotland
- Main keyboard: HHKB Type-S with Bluetooth by Hasu
- Main mouse: Apple Magic Mouse
- Favorite switch: Gotta Try 'Em All
- DT Pro Member: µ
Make that 9 if these work as drop in replacements inside an FSSK. I'd gladly take one if it can be the cherry on top of my TS project.
As for actual Cherry (MX mount) on top… that's a separate endeavour! I'd have to source caps to fit the thing, and how on earth to stabilise the buggers…
- DMA
- Location: Seattle, US
- Main keyboard: T420
- Main mouse: Trackpoint
- Favorite switch: beamspring
- DT Pro Member: NaN
- Contact:
Of course it will come with plate-mounted stabilizers. If it ever comes, that is.Muirium wrote: 05 May 2023, 12:17 As for actual Cherry (MX mount) on top… that's a separate endeavour! I'd have to source caps to fit the thing, and how on earth to stabilise the buggers…
As for sourcing caps - I had an impression that everybody on this forum has at least a couple MX keycap sets just laying around..